구글 검색광고와 PMax 캠페인의 예산 및 입찰 전략을 최적화하는 방법

구글 검색광고와 PMax 캠페인의 예산 및 입찰 전략을 최적화하는 방법

Google Ads의 예산과 입찰(Bidding) 전략을 최적화하는 과정에는 명확한 사고의 틀과 기준이 필요합니다. 최적화 순서도와 같은 기준을 가지고 광고를 운영하면 상황에 따른 빠른 판단과 대응이 가능하며, 일관된 개선 작업을 수행할 수 있어 효율적입니다.

구글 광고 최적화 기준의 중요성

Google Ads 운영 시 예산과 입찰 전략에 대한 명확한 프로세스가 없다면 매번 상황에 따라 처음부터 대응책을 고민해야 하므로 비효율이 발생합니다. 반면, 설령 완벽하지 않더라도 구체적인 사고의 틀을 가지고 있다면 신속한 의사결정이 가능합니다. 또한 기준을 적용했을 때의 결과를 바탕으로 지속적인 성과 개선을 이뤄낼 수 있습니다.

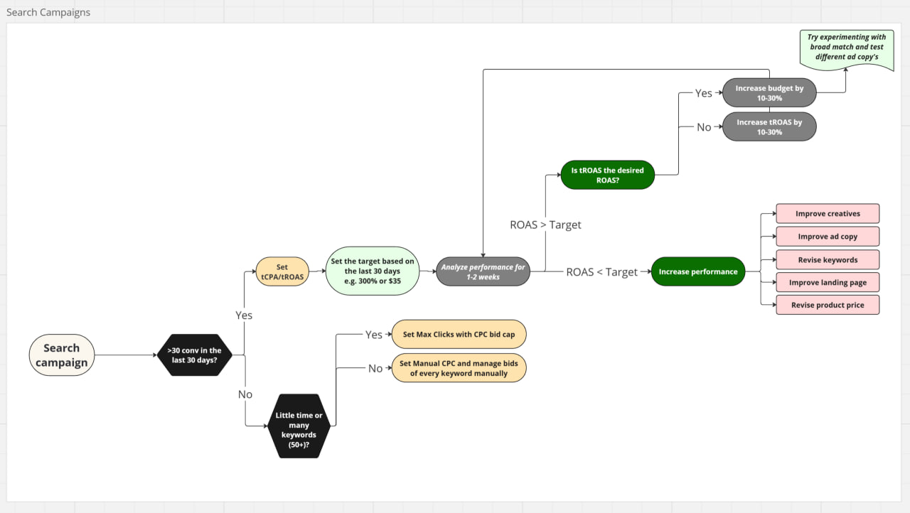
검색 광고(Search Campaign) 최적화 전략

검색 광고의 최적화는 캠페인의 전환 데이터를 기준으로 입찰 방식을 결정하는 것에서 시작합니다.

Search 캠페인 최적화 순서도

전환 데이터에 따른 입찰 방식 선택

첫 번째 단계는 최근 30일 간 발생한 전환 수가 30건 이상인지 확인하는 것입니다. 만약 최근 30일 간 전환 수가 30건 이상이라면 tCPA(타겟 CPA)tROAS(타겟 ROAS)와 같은 스마트 비딩 방식을 적용하는 것이 효과적입니다. 충분한 모수가 확보되었을 때 머신러닝 기반의 입찰 전략이 더 높은 성과를 발휘하기 때문입니다.

브랜드 키워드 운영 전략

전환 수가 충분하더라도 브랜드 키워드(Brand Keywords) 캠페인에는 다른 접근이 필요합니다. 브랜드 키워드는 이미 구매 의도가 높은 사용자가 검색하는 경우가 많으므로 스마트 비딩보다는 수동 입찰(Manual CPC)이나 클릭수 최대화(Maximize Clicks), 노출 점유율 최대화(Maximize Impression Share) 방식을 사용하는 것이 성과 측면에서 더 유리할 수 있습니다.

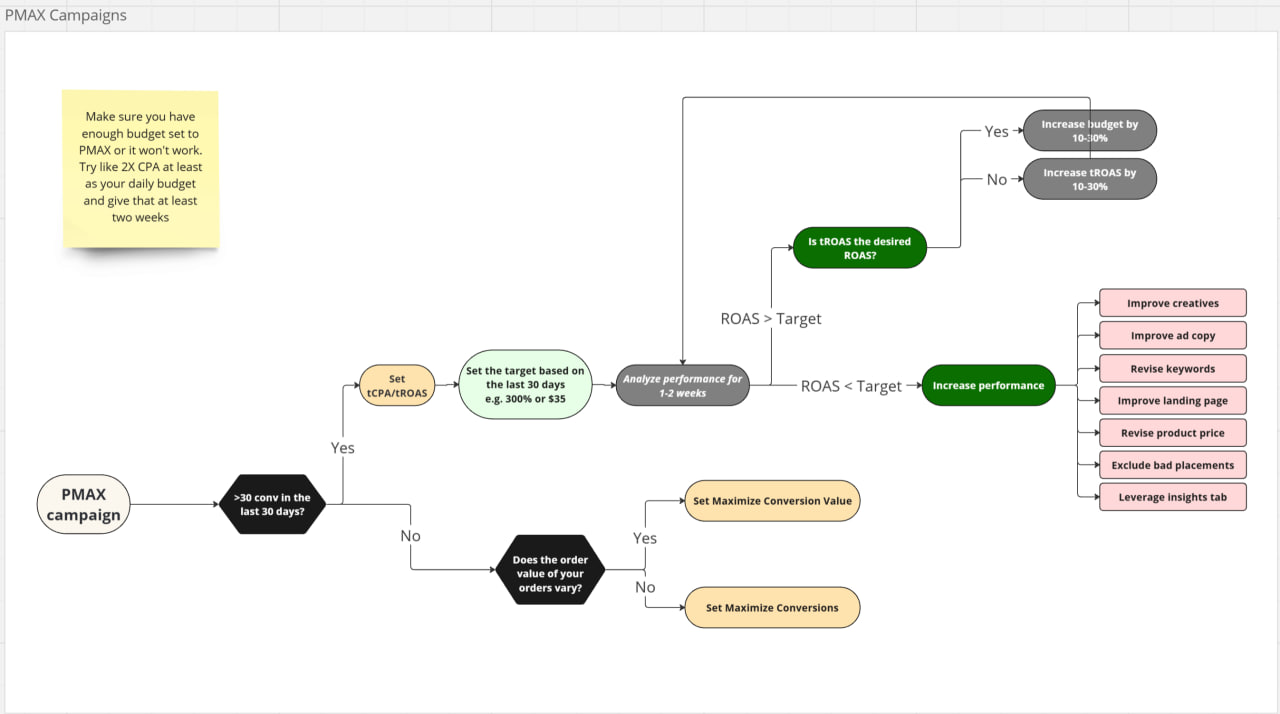
실적 최대화(PMax) 캠페인 최적화 전략

실적 최대화(Performance Max) 캠페인 또한 검색 광고와 유사한 흐름을 가지지만, PMax만의 특성을 고려한 예산 설정이 필요합니다.

Pmax 캠페인 최적화 순서도

계정 단위 전환 데이터 활용

PMax 캠페인의 입찰 전략을 결정할 때도 첫 번째 기준은 최근 30일 간 전환 수 30건 이상 여부입니다. 이때 중요한 점은 해당 PMax 캠페인 단독의 성과뿐만 아니라, 동일 계정 내에서 발생한 전체 전환 데이터를 기준으로 판단할 수 있다는 것입니다. 계정 전체의 데이터를 활용함으로써 머신러닝이 더 빠르게 학습하고 최적화될 수 있습니다.

일 예산 및 운영 기간 설정 기준

PMax 캠페인의 안정적인 학습과 성과를 위해서는 적절한 예산과 기간 설정이 필수적입니다. 일 예산은 목표 CPA(타겟 전환당비용)의 최소 2배 이상의 금액으로 책정해야 합니다. 또한 머신러닝이 충분히 데이터를 학습하고 최적화할 수 있도록 최소 2주 이상의 기간을 두고 운영하는 것이 좋습니다. 이러한 기준을 바탕으로 프로젝트 상황에 맞는 최적의 값을 찾아가는 과정이 필요합니다.